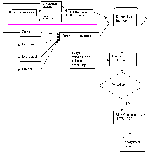
1996 NRC Paradigm

Note the first pass through this flow chart is not much different - the out put of a risk assessment, presumably a preliminary assessment, is presented to the risk management process. What is different - later passes through the risk assessment process must now consider inputs to Hazard Identification, Exposure Assessment, and Dose-Response Assessment that have been subject to a deliberative process that included many "non-technical" parameters. Some of this has always been part of the process, for example input of future land uses into the Exposure Analysis following discussions with residents or local planning and zoning officials. Others seem new. For example, in the 1983 NAS paradigm the cost of the risk management options was not supposed to be known or important to the risk assessors. In 1996 the costs are part of the deliberation and are cycled back to the risk assessors. Or is it new? Didn't the risk assessors always know something about the cost implications of their conclusions? Weren't the assessors part of the same team as the managers? Or, sometimes the same people? Wasn't the budget of the risk assessment tied to the overall budget for doing something about the risk?
I'll give you my ideas:
1. Risk Assessors today have to include the public in the process and must, at a gut level, accept the public as a legitimate partner in the process.
2. As a practical matter, most government authorities who regulated risks have a definite public involvement process and this must be followed. See the ADEC manual on public involvement. (This is an unofficial Draft, as far as I know.) There is a similar EPA document for Superfund.
3. Also as a practical matter, the risk assessor must have something to tell the public. Hence preliminary data must be reviewed and some type of preliminary assessment, or at least data gathering, done first, before the public is brought in. Often it is the timing of this that is difficult. I suggest erring on the side of involving the public too soon, rather than too late. NEXT